Program description and justification of annotation: 21.
Submit a comment on this gene expression program’s interpretation: CLICK
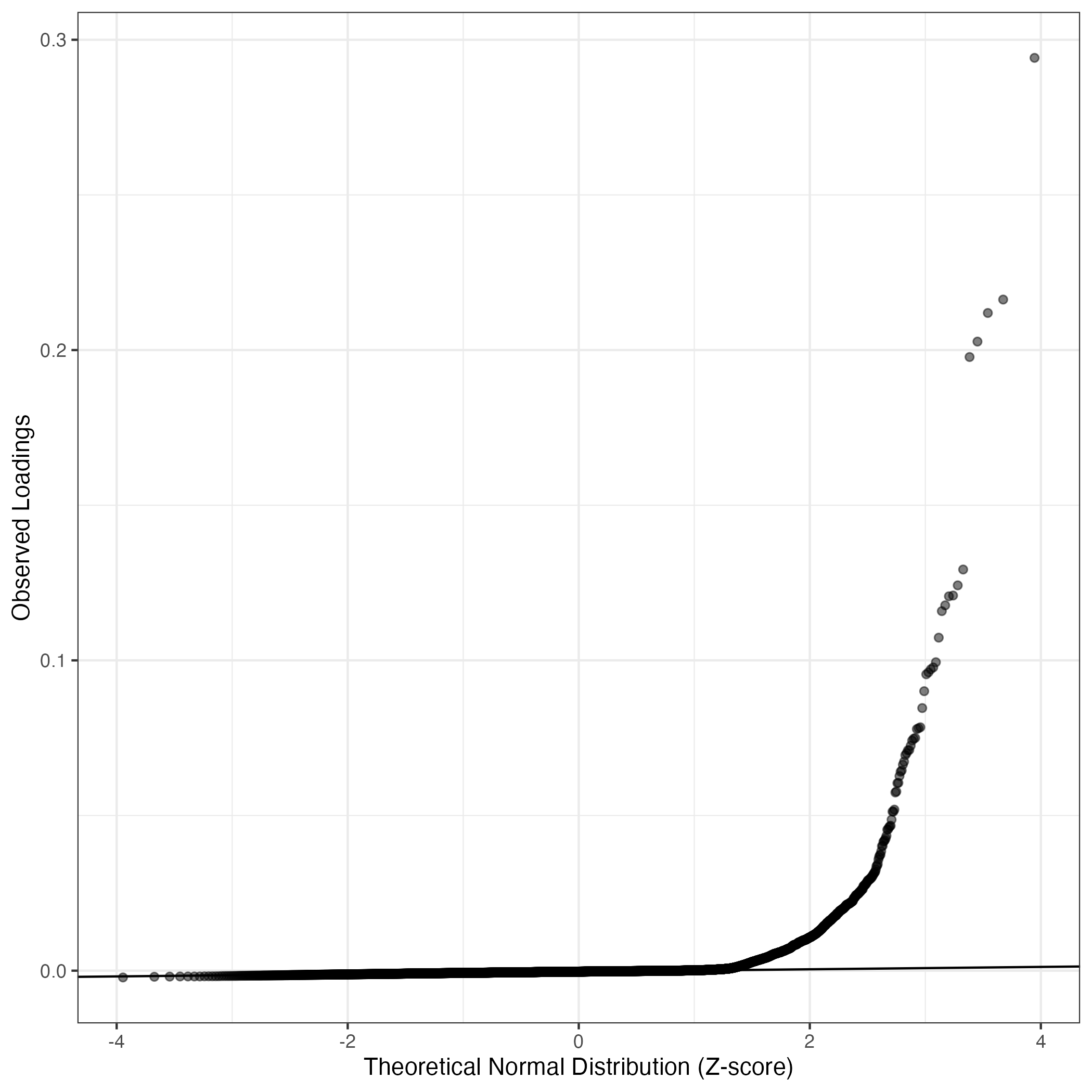
QQ-plot of gene loadings, averaged over both independent splits of the data
This plot highlights the relative contribution of each gene to the GEP
## Error in apply(allData[cellsHGreaterThan50, ], 2, mean): dim(X) must have a positive length
## Error in apply(allDataTpm[cellsHGreaterThan50, ], 2, mean): dim(X) must have a positive length
## Error in eval(expr, envir, enclos): object 'meanCountsHOver50' not found
## Error in eval(expr, envir, enclos): object 'meanTpmHOver50' not found
## Error in data.frame(Gene = geneCardsLink, Loading = dftoDisplay[, 2], : object 'countHighScoringCells' not found
## Error in rownames(dftForKable) <- rn: object 'dftForKable' not found
Top genes driving this program.
Note: Decartes website is buggy, try refreshing. Also, Decartes fetal adrenal data have been collected at specific time points (89-122 days), all possible cell types of interest may not be represented, do not overinterpret.
The Mean Count column shows the mean read count in cells scoring highly (H > 50) on this gene expression program.
## Error in kable(dftForKable[1:50, ], row.names = TRUE): object 'dftForKable' not found
## Error in eval(quote(list(...)), env): object 'countHighScoringCells' not found
UMAP plots showing activity of gene expression program identified in community:21. PDX Human #21
Gene set Enrichments for this program, caculated from top 50 genes
mSigDB Cell Types Gene Set:
| P-value | OR | Lower 95% CI | FDR | FWER | Genes Found | Gene Set Size | |
|---|---|---|---|---|---|---|---|
| DURANTE_ADULT_OLFACTORY_NEUROEPITHELIUM_RESPIRATORY_CILIATED_CELLS | 1.71e-17 | 37.96 | 18.83 | 1.15e-14 | 1.15e-14 | 15CRIP1, CCDC17, ODF3B, PSCA, TMEM190, SMIM22, TPPP3, FOXJ1, DNAAF1, RSPH1, MORN2, CIB1, TUBB4B, CETN2, EFCAB1 |
156 |
| DURANTE_ADULT_OLFACTORY_NEUROEPITHELIUM_UNSPECIFIED | 6.10e-09 | 54.80 | 17.80 | 2.93e-07 | 4.10e-06 | 6TPPP3, RSPH1, MORN2, CIB1, TUBB4B, CETN2 |
37 |
| DURANTE_ADULT_OLFACTORY_NEUROEPITHELIUM_RESPIRATORY_HORIZONTAL_BASAL_CELLS | 1.76e-07 | 49.45 | 14.27 | 6.57e-06 | 1.18e-04 | 5ANXA1, KRT18, AQP3, S100A11, KRT8 |
33 |
| AIZARANI_LIVER_C24_EPCAM_POS_BILE_DUCT_CELLS_3 | 4.64e-12 | 22.80 | 10.66 | 7.78e-10 | 3.11e-09 | 12S100A10, KRT18, SLPI, AQP3, TPPP3, MAL2, S100A11, S100A6, TUBB4B, TNFRSF12A, KRT8, LGALS3 |
185 |
| FAN_EMBRYONIC_CTX_BIG_GROUPS_BRAIN_IMMUNE | 2.35e-10 | 22.64 | 9.89 | 2.25e-08 | 1.58e-07 | 10ANXA1, S100A10, CRIP1, S100A4, IFITM2, S100A11, S100A6, CIB1, UCP2, B2M |
148 |
| FAN_OVARY_CL12_T_LYMPHOCYTE_NK_CELL_2 | 5.34e-10 | 20.69 | 9.06 | 4.38e-08 | 3.58e-07 | 10ANXA1, CRIP1, RGCC, S100A4, S100A11, S100A6, CIB1, TUBB4B, B2M, CYBA |
161 |
| BUSSLINGER_GASTRIC_IMMATURE_PIT_CELLS | 6.77e-10 | 20.15 | 8.83 | 4.54e-08 | 4.54e-07 | 10KRT18, CRIP1, PSCA, MAL2, S100A11, S100A6, KRT8, ITGB4, IFI27, LGALS3 |
165 |
| MENON_FETAL_KIDNEY_6_COLLECTING_DUCT_CELLS | 7.71e-08 | 23.36 | 8.63 | 3.45e-06 | 5.17e-05 | 7S100A10, KRT18, MAL2, S100A11, S100A6, KRT8, B2M |
94 |
| DESCARTES_FETAL_EYE_CORNEAL_AND_CONJUNCTIVAL_EPITHELIAL_CELLS | 1.08e-10 | 17.09 | 8.02 | 1.39e-08 | 7.24e-08 | 12ANXA1, KRT18, CRIP1, PSCA, SMIM22, SLPI, AQP3, MAL2, S100A6, KRT8, LGALS3, SLC9A3R1 |
243 |
| FAN_OVARY_CL4_T_LYMPHOCYTE_NK_CELL_1 | 1.24e-10 | 16.87 | 7.92 | 1.39e-08 | 8.33e-08 | 12ANXA1, S100A10, CRIP1, RGCC, S100A4, IFITM2, S100A11, S100A6, CIB1, TUBB4B, B2M, CYBA |
246 |
| BUSSLINGER_GASTRIC_MATURE_PIT_CELLS | 7.73e-10 | 16.55 | 7.54 | 4.72e-08 | 5.19e-07 | 11CRIP1, PSCA, SMIM22, SLPI, MAL2, S100A11, S100A6, DUOX2, KRT8, IFI27, LGALS3 |
224 |
| DESCARTES_FETAL_STOMACH_CILIATED_EPITHELIAL_CELLS | 1.85e-09 | 13.12 | 6.18 | 9.57e-08 | 1.24e-06 | 12CCDC17, ODF3B, TMEM190, TPPP3, FOXJ1, DNAAF1, RSPH1, MORN2, TTC29, SPEF1, EFCAB1, DNAH12 |
313 |
| DURANTE_ADULT_OLFACTORY_NEUROEPITHELIUM_RESPIRATORY_COLUMNAR_CELLS | 1.81e-04 | 31.85 | 5.95 | 2.52e-03 | 1.21e-01 | 3KRT18, AQP3, KRT8 |
28 |
| FAN_EMBRYONIC_CTX_BRAIN_MYELOID | 1.10e-06 | 15.41 | 5.74 | 3.06e-05 | 7.36e-04 | 7ANXA1, S100A10, CRIP1, S100A4, IFITM2, S100A11, S100A6 |
139 |
| BUSSLINGER_ESOPHAGEAL_LATE_SUPRABASAL_CELLS | 1.15e-06 | 15.29 | 5.70 | 3.06e-05 | 7.72e-04 | 7ANXA1, S100A10, SLPI, AQP3, MAL2, S100A11, LGALS3 |
140 |
| TRAVAGLINI_LUNG_PROXIMAL_CILIATED_CELL | 1.86e-14 | 9.94 | 5.46 | 6.22e-12 | 1.24e-11 | 29ANXA1, CRIP1, CCDC17, ODF3B, PSCA, TMEM190, SMIM22, TPPP3, FOXJ1, DNAAF1, ALDH1L1, RSPH1, TEKT4, PLEKHS1, MORN2, S100A11, CIB1, UCP2, TUBB4B, ITGB4, TTC29, LGALS3, CETN2, SPEF1, EFCAB1, SLC9A3R1, BAIAP3, CYBA, DNAH12 |
1770 |
| TRAVAGLINI_LUNG_CILIATED_CELL | 6.57e-13 | 9.96 | 5.43 | 1.47e-10 | 4.41e-10 | 23ANXA1, CCDC17, ODF3B, TMEM190, SMIM22, TPPP3, FOXJ1, DNAAF1, RSPH1, TEKT4, PLEKHS1, MORN2, B3GNT7, S100A11, CIB1, UCP2, TUBB4B, TTC29, CETN2, SPEF1, EFCAB1, BAIAP3, DNAH12 |
1094 |
| MENON_FETAL_KIDNEY_10_IMMUNE_CELLS | 1.82e-05 | 17.79 | 5.37 | 3.60e-04 | 1.22e-02 | 5S100A4, S100A11, S100A6, B2M, CYBA |
83 |
| DESCARTES_FETAL_LUNG_CILIATED_EPITHELIAL_CELLS | 5.88e-10 | 10.49 | 5.29 | 4.38e-08 | 3.94e-07 | 15CCDC17, ODF3B, TMEM190, TPPP3, FOXJ1, DNAAF1, RSPH1, TEKT4, PLEKHS1, MORN2, TTC29, CETN2, SPEF1, EFCAB1, DNAH12 |
526 |
| CUI_DEVELOPING_HEART_C6_EPICARDIAL_CELL | 8.06e-07 | 12.73 | 5.09 | 2.58e-05 | 5.41e-04 | 8S100A10, KRT18, CRIP1, SLPI, MAL2, S100A6, KRT8, SLC9A3R1 |
195 |
Dowload full table
mSigDB Hallmark Gene Sets:
| P-value | OR | Lower 95% CI | FDR | FWER | Genes Found | Gene Set Size | |
|---|---|---|---|---|---|---|---|
| HALLMARK_CHOLESTEROL_HOMEOSTASIS | 2.04e-04 | 15.52 | 3.95 | 1.02e-02 | 1.02e-02 | 4MAL2, S100A11, TNFRSF12A, LGALS3 |
74 |
| HALLMARK_APOPTOSIS | 3.63e-03 | 6.92 | 1.79 | 9.08e-02 | 1.82e-01 | 4ANXA1, KRT18, TNFRSF12A, LGALS3 |
161 |
| HALLMARK_INTERFERON_ALPHA_RESPONSE | 6.61e-03 | 8.48 | 1.66 | 9.64e-02 | 3.30e-01 | 3IFITM2, B2M, IFI27 |
97 |
| HALLMARK_ESTROGEN_RESPONSE_EARLY | 7.71e-03 | 5.55 | 1.44 | 9.64e-02 | 3.85e-01 | 4KRT18, AQP3, KRT8, SLC9A3R1 |
200 |
| HALLMARK_INTERFERON_GAMMA_RESPONSE | 4.35e-02 | 4.05 | 0.80 | 3.11e-01 | 1.00e+00 | 3IFITM2, B2M, IFI27 |
200 |
| HALLMARK_P53_PATHWAY | 4.35e-02 | 4.05 | 0.80 | 3.11e-01 | 1.00e+00 | 3S100A10, S100A4, ITGB4 |
200 |
| HALLMARK_HEME_METABOLISM | 4.35e-02 | 4.05 | 0.80 | 3.11e-01 | 1.00e+00 | 3AQP3, ALDH1L1, UCP2 |
200 |
| HALLMARK_ANDROGEN_RESPONSE | 5.93e-02 | 5.31 | 0.62 | 3.71e-01 | 1.00e+00 | 2KRT8, B2M |
100 |
| HALLMARK_COAGULATION | 1.03e-01 | 3.83 | 0.45 | 5.71e-01 | 1.00e+00 | 2ANXA1, S100A1 |
138 |
| HALLMARK_ANGIOGENESIS | 1.34e-01 | 7.29 | 0.18 | 6.68e-01 | 1.00e+00 | 1S100A4 |
36 |
| HALLMARK_IL6_JAK_STAT3_SIGNALING | 2.93e-01 | 2.97 | 0.07 | 1.00e+00 | 1.00e+00 | 1TNFRSF12A |
87 |
| HALLMARK_PROTEIN_SECRETION | 3.17e-01 | 2.68 | 0.07 | 1.00e+00 | 1.00e+00 | 1KRT18 |
96 |
| HALLMARK_DNA_REPAIR | 4.49e-01 | 1.71 | 0.04 | 1.00e+00 | 1.00e+00 | 1CETN2 |
150 |
| HALLMARK_FATTY_ACID_METABOLISM | 4.66e-01 | 1.62 | 0.04 | 1.00e+00 | 1.00e+00 | 1S100A10 |
158 |
| HALLMARK_UV_RESPONSE_UP | 4.66e-01 | 1.62 | 0.04 | 1.00e+00 | 1.00e+00 | 1AQP3 |
158 |
| HALLMARK_IL2_STAT5_SIGNALING | 5.45e-01 | 1.29 | 0.03 | 1.00e+00 | 1.00e+00 | 1S100A1 |
199 |
| HALLMARK_HYPOXIA | 5.47e-01 | 1.28 | 0.03 | 1.00e+00 | 1.00e+00 | 1S100A4 |
200 |
| HALLMARK_ADIPOGENESIS | 5.47e-01 | 1.28 | 0.03 | 1.00e+00 | 1.00e+00 | 1UCP2 |
200 |
| HALLMARK_ESTROGEN_RESPONSE_LATE | 5.47e-01 | 1.28 | 0.03 | 1.00e+00 | 1.00e+00 | 1SLC9A3R1 |
200 |
| HALLMARK_MYOGENESIS | 5.47e-01 | 1.28 | 0.03 | 1.00e+00 | 1.00e+00 | 1ITGB4 |
200 |
Dowload full table
KEGG Pathways:
| P-value | OR | Lower 95% CI | FDR | FWER | Genes Found | Gene Set Size | |
|---|---|---|---|---|---|---|---|
| KEGG_PATHOGENIC_ESCHERICHIA_COLI_INFECTION | 2.07e-02 | 9.64 | 1.11 | 1.00e+00 | 1.00e+00 | 2KRT18, TUBB4B |
56 |
| KEGG_GLYCOSAMINOGLYCAN_BIOSYNTHESIS_KERATAN_SULFATE | 5.81e-02 | 18.20 | 0.42 | 1.00e+00 | 1.00e+00 | 1B3GNT7 |
15 |
| KEGG_ONE_CARBON_POOL_BY_FOLATE | 6.56e-02 | 15.93 | 0.37 | 1.00e+00 | 1.00e+00 | 1ALDH1L1 |
17 |
| KEGG_NUCLEOTIDE_EXCISION_REPAIR | 1.61e-01 | 5.93 | 0.14 | 1.00e+00 | 1.00e+00 | 1CETN2 |
44 |
| KEGG_VASOPRESSIN_REGULATED_WATER_REABSORPTION | 1.61e-01 | 5.93 | 0.14 | 1.00e+00 | 1.00e+00 | 1AQP3 |
44 |
| KEGG_LEISHMANIA_INFECTION | 2.49e-01 | 3.59 | 0.09 | 1.00e+00 | 1.00e+00 | 1CYBA |
72 |
| KEGG_ARRHYTHMOGENIC_RIGHT_VENTRICULAR_CARDIOMYOPATHY_ARVC | 2.55e-01 | 3.49 | 0.09 | 1.00e+00 | 1.00e+00 | 1ITGB4 |
74 |
| KEGG_HYPERTROPHIC_CARDIOMYOPATHY_HCM | 2.81e-01 | 3.11 | 0.08 | 1.00e+00 | 1.00e+00 | 1ITGB4 |
83 |
| KEGG_ECM_RECEPTOR_INTERACTION | 2.84e-01 | 3.07 | 0.08 | 1.00e+00 | 1.00e+00 | 1ITGB4 |
84 |
| KEGG_ANTIGEN_PROCESSING_AND_PRESENTATION | 2.95e-01 | 2.93 | 0.07 | 1.00e+00 | 1.00e+00 | 1B2M |
88 |
| KEGG_DILATED_CARDIOMYOPATHY | 3.01e-01 | 2.87 | 0.07 | 1.00e+00 | 1.00e+00 | 1ITGB4 |
90 |
| KEGG_GAP_JUNCTION | 3.01e-01 | 2.87 | 0.07 | 1.00e+00 | 1.00e+00 | 1TUBB4B |
90 |
| KEGG_LEUKOCYTE_TRANSENDOTHELIAL_MIGRATION | 3.69e-01 | 2.22 | 0.05 | 1.00e+00 | 1.00e+00 | 1CYBA |
116 |
| KEGG_FOCAL_ADHESION | 5.45e-01 | 1.29 | 0.03 | 1.00e+00 | 1.00e+00 | 1ITGB4 |
199 |
| KEGG_REGULATION_OF_ACTIN_CYTOSKELETON | 5.70e-01 | 1.20 | 0.03 | 1.00e+00 | 1.00e+00 | 1ITGB4 |
213 |
| KEGG_CYTOKINE_CYTOKINE_RECEPTOR_INTERACTION | 1.00e+00 | 0.97 | 0.02 | 1.00e+00 | 1.00e+00 | 1TNFRSF12A |
265 |
| KEGG_N_GLYCAN_BIOSYNTHESIS | 1.00e+00 | 0.00 | 0.00 | 1.00e+00 | 1.00e+00 | 0 |
46 |
| KEGG_OTHER_GLYCAN_DEGRADATION | 1.00e+00 | 0.00 | 0.00 | 1.00e+00 | 1.00e+00 | 0 |
16 |
| KEGG_O_GLYCAN_BIOSYNTHESIS | 1.00e+00 | 0.00 | 0.00 | 1.00e+00 | 1.00e+00 | 0 |
30 |
| KEGG_GLYCOSAMINOGLYCAN_DEGRADATION | 1.00e+00 | 0.00 | 0.00 | 1.00e+00 | 1.00e+00 | 0 |
21 |
Dowload full table
CHR Positional Gene Sets:
| P-value | OR | Lower 95% CI | FDR | FWER | Genes Found | Gene Set Size | |
|---|---|---|---|---|---|---|---|
| chr1q21 | 1.72e-02 | 3.59 | 1.11 | 1.00e+00 | 1.00e+00 | 5S100A10, S100A4, S100A1, S100A11, S100A6 |
392 |
| chr17q25 | 1.09e-01 | 2.71 | 0.54 | 1.00e+00 | 1.00e+00 | 3FOXJ1, ITGB4, SLC9A3R1 |
297 |
| chr16q24 | 9.30e-02 | 4.07 | 0.47 | 1.00e+00 | 1.00e+00 | 2DNAAF1, CYBA |
130 |
| chr16p13 | 2.07e-01 | 1.98 | 0.39 | 1.00e+00 | 1.00e+00 | 3SMIM22, TNFRSF12A, BAIAP3 |
407 |
| chr15q21 | 1.40e-01 | 3.16 | 0.37 | 1.00e+00 | 1.00e+00 | 2DUOX2, B2M |
167 |
| chr9q34 | 3.42e-01 | 1.69 | 0.20 | 1.00e+00 | 1.00e+00 | 2TUBB4B, GFI1B |
311 |
| chr8q24 | 3.56e-01 | 1.63 | 0.19 | 1.00e+00 | 1.00e+00 | 2PSCA, MAL2 |
321 |
| chr12q13 | 6.71e-01 | 1.29 | 0.15 | 1.00e+00 | 1.00e+00 | 2KRT18, KRT8 |
407 |
| chr14q32 | 1.00e+00 | 0.96 | 0.11 | 1.00e+00 | 1.00e+00 | 2CRIP1, IFI27 |
546 |
| chr8q11 | 2.43e-01 | 3.70 | 0.09 | 1.00e+00 | 1.00e+00 | 1EFCAB1 |
70 |
| chr14q22 | 3.01e-01 | 2.87 | 0.07 | 1.00e+00 | 1.00e+00 | 1LGALS3 |
90 |
| chr2p22 | 3.23e-01 | 2.63 | 0.06 | 1.00e+00 | 1.00e+00 | 1MORN2 |
98 |
| chr20p13 | 3.72e-01 | 2.20 | 0.05 | 1.00e+00 | 1.00e+00 | 1SPEF1 |
117 |
| chr19q13 | 4.39e-01 | 0.45 | 0.05 | 1.00e+00 | 1.00e+00 | 2TMEM190, MIA |
1165 |
| chr3p14 | 3.84e-01 | 2.11 | 0.05 | 1.00e+00 | 1.00e+00 | 1DNAH12 |
122 |
| chr10q25 | 3.94e-01 | 2.04 | 0.05 | 1.00e+00 | 1.00e+00 | 1PLEKHS1 |
126 |
| chr3q21 | 4.22e-01 | 1.86 | 0.05 | 1.00e+00 | 1.00e+00 | 1ALDH1L1 |
138 |
| chr2q11 | 4.40e-01 | 1.76 | 0.04 | 1.00e+00 | 1.00e+00 | 1TEKT4 |
146 |
| chr4q31 | 4.64e-01 | 1.64 | 0.04 | 1.00e+00 | 1.00e+00 | 1TTC29 |
157 |
| chr9p13 | 4.90e-01 | 1.51 | 0.04 | 1.00e+00 | 1.00e+00 | 1AQP3 |
170 |
Dowload full table
Transcription Factor Targets:
| P-value | OR | Lower 95% CI | FDR | FWER | Genes Found | Gene Set Size | |
|---|---|---|---|---|---|---|---|
| GREB1_TARGET_GENES | 7.05e-03 | 2.95 | 1.25 | 1.00e+00 | 1.00e+00 | 9S100A10, S100A4, PSCA, KCTD11, DNAAF1, S100A11, TUBB4B, KRT8, BAIAP3 |
941 |
| BACH1_01 | 1.91e-02 | 4.20 | 1.09 | 1.00e+00 | 1.00e+00 | 4S100A10, TNFRSF12A, KRT8, ITGB4 |
263 |
| CYTAGCAAY_UNKNOWN | 2.15e-02 | 5.39 | 1.06 | 1.00e+00 | 1.00e+00 | 3ANXA1, TMEM190, TPPP3 |
151 |
| ZNF133_TARGET_GENES | 2.26e-02 | 5.28 | 1.04 | 1.00e+00 | 1.00e+00 | 3KRT18, KRT8, IFFO2 |
154 |
| RFX1_02 | 2.49e-02 | 3.85 | 1.00 | 1.00e+00 | 1.00e+00 | 4DNAAF1, MORN2, SPEF1, BAIAP3 |
286 |
| MYBL1_TARGET_GENES | 4.35e-02 | 4.05 | 0.80 | 1.00e+00 | 1.00e+00 | 3KRT18, KRT8, EFCAB1 |
200 |
| FOXJ2_TARGET_GENES | 7.30e-02 | 2.37 | 0.73 | 1.00e+00 | 1.00e+00 | 5TPPP3, FOXJ1, TUBB4B, KRT8, CETN2 |
591 |
| ZBTB7B_TARGET_GENES | 2.07e-01 | 1.62 | 0.72 | 1.00e+00 | 1.00e+00 | 10FOXJ1, DNAAF1, RSPH1, MORN2, UCP2, TUBB4B, TTC29, CETN2, SPEF1, DNAH12 |
1935 |
| RYTTCCTG_ETS2_B | 1.23e-01 | 1.84 | 0.70 | 1.00e+00 | 1.00e+00 | 7SLPI, AQP3, PLEKHS1, B3GNT7, CIB1, MIA, SLC9A3R1 |
1112 |
| ZFP91_TARGET_GENES | 2.37e-01 | 1.66 | 0.67 | 1.00e+00 | 1.00e+00 | 8KCTD11, TEKT4, GFI1B, TNFRSF12A, KRT8, B2M, IFFO2, ZBTB22 |
1442 |
| TRIP13_TARGET_GENES | 5.52e-02 | 5.54 | 0.64 | 1.00e+00 | 1.00e+00 | 2PSCA, GFI1B |
96 |
| NAB2_TARGET_GENES | 2.47e-01 | 1.58 | 0.64 | 1.00e+00 | 1.00e+00 | 8S100A10, RGCC, ODF3B, DNAAF1, CIB1, TNFRSF12A, KRT8, BAIAP3 |
1512 |
| HNF4_Q6 | 8.87e-02 | 2.98 | 0.59 | 1.00e+00 | 1.00e+00 | 3SLPI, AQP3, SLC9A3R1 |
271 |
| ACTWSNACTNY_UNKNOWN | 6.57e-02 | 5.01 | 0.58 | 1.00e+00 | 1.00e+00 | 2SPEF1, SLC9A3R1 |
106 |
| ATXN7L3_TARGET_GENES | 9.62e-02 | 2.87 | 0.57 | 1.00e+00 | 1.00e+00 | 3S100A10, KRT18, S100A6 |
281 |
| TATA_C | 9.93e-02 | 2.83 | 0.56 | 1.00e+00 | 1.00e+00 | 3ANXA1, S100A10, DUOX2 |
285 |
| NKX2_3_TARGET_GENES | 1.50e-01 | 2.03 | 0.53 | 1.00e+00 | 1.00e+00 | 4ODF3B, S100A11, TUBB4B, KRT8 |
539 |
| PSMB5_TARGET_GENES | 1.17e-01 | 2.62 | 0.52 | 1.00e+00 | 1.00e+00 | 3S100A1, S100A6, TUBB4B |
307 |
| ZNF184_TARGET_GENES | 4.86e-01 | 1.37 | 0.52 | 1.00e+00 | 1.00e+00 | 7CIB1, UCP2, GFI1B, KRT8, CETN2, BAIAP3, ZBTB22 |
1496 |
| FOXN3_TARGET_GENES | 4.87e-01 | 1.36 | 0.52 | 1.00e+00 | 1.00e+00 | 7FOXJ1, DNAAF1, RSPH1, MORN2, B3GNT7, ITGB4, SPEF1 |
1502 |
Dowload full table
GO Biological Processes:
| P-value | OR | Lower 95% CI | FDR | FWER | Genes Found | Gene Set Size | |
|---|---|---|---|---|---|---|---|
| GOBP_HEPATOCYTE_APOPTOTIC_PROCESS | 1.37e-03 | 43.30 | 4.59 | 1.00e+00 | 1.00e+00 | 2KRT18, KRT8 |
14 |
| GOBP_MICROTUBULE_BUNDLE_FORMATION | 6.16e-05 | 13.61 | 4.13 | 1.19e-01 | 4.61e-01 | 5TPPP3, FOXJ1, DNAAF1, RSPH1, SPEF1 |
107 |
| GOBP_HEPATOCYTE_DIFFERENTIATION | 1.80e-03 | 37.11 | 3.99 | 1.00e+00 | 1.00e+00 | 2ANXA1, KRT18 |
16 |
| GOBP_AXONEME_ASSEMBLY | 2.26e-04 | 15.09 | 3.84 | 2.82e-01 | 1.00e+00 | 4FOXJ1, DNAAF1, RSPH1, SPEF1 |
76 |
| GOBP_HYDROGEN_PEROXIDE_BIOSYNTHETIC_PROCESS | 2.03e-03 | 34.68 | 3.75 | 1.00e+00 | 1.00e+00 | 2DUOX2, CYBA |
17 |
| GOBP_RENAL_ABSORPTION | 2.28e-03 | 32.49 | 3.53 | 1.00e+00 | 1.00e+00 | 2AQP3, SLC9A3R1 |
18 |
| GOBP_LEFT_RIGHT_PATTERN_FORMATION | 2.54e-03 | 30.58 | 3.34 | 1.00e+00 | 1.00e+00 | 2FOXJ1, DNAAF1 |
19 |
| GOBP_CILIUM_ORGANIZATION | 2.22e-05 | 6.88 | 2.92 | 1.19e-01 | 1.66e-01 | 9FOXJ1, DNAAF1, RSPH1, TEKT4, TUBB4B, TTC29, CETN2, SPEF1, SLC9A3R1 |
408 |
| GOBP_EXTRINSIC_APOPTOTIC_SIGNALING_PATHWAY | 1.92e-04 | 8.08 | 2.78 | 2.82e-01 | 1.00e+00 | 6KRT18, CIB1, TNFRSF12A, KRT8, IFI27, LGALS3 |
217 |
| GOBP_MOTILE_CILIUM_ASSEMBLY | 3.72e-03 | 24.78 | 2.74 | 1.00e+00 | 1.00e+00 | 2FOXJ1, DNAAF1 |
23 |
| GOBP_ESTABLISHMENT_OR_MAINTENANCE_OF_MONOPOLAR_CELL_POLARITY | 3.72e-03 | 24.78 | 2.74 | 1.00e+00 | 1.00e+00 | 2FOXJ1, SLC9A3R1 |
23 |
| GOBP_CILIUM_MOVEMENT | 4.46e-04 | 8.73 | 2.67 | 4.17e-01 | 1.00e+00 | 5DNAAF1, TEKT4, TTC29, SPEF1, SLC9A3R1 |
164 |
| GOBP_MICROTUBULE_BASED_PROCESS | 4.80e-05 | 4.74 | 2.25 | 1.19e-01 | 3.59e-01 | 12TPPP3, FOXJ1, DNAAF1, RSPH1, TEKT4, CIB1, TUBB4B, TTC29, CETN2, SPEF1, SLC9A3R1, DNAH12 |
845 |
| GOBP_REGULATION_OF_MICROTUBULE_DEPOLYMERIZATION | 5.87e-03 | 19.27 | 2.16 | 1.00e+00 | 1.00e+00 | 2CIB1, SPEF1 |
29 |
| GOBP_HEPATICOBILIARY_SYSTEM_DEVELOPMENT | 2.21e-03 | 7.99 | 2.06 | 1.00e+00 | 1.00e+00 | 4ANXA1, KRT18, DNAAF1, UCP2 |
140 |
| GOBP_CELL_PROJECTION_ASSEMBLY | 3.56e-04 | 4.68 | 1.99 | 3.81e-01 | 1.00e+00 | 9FOXJ1, DNAAF1, RSPH1, TEKT4, TUBB4B, ITGB4, CETN2, SPEF1, SLC9A3R1 |
595 |
| GOBP_CYTOSKELETON_ORGANIZATION | 6.39e-05 | 3.93 | 1.99 | 1.19e-01 | 4.78e-01 | 15ANXA1, S100A10, KRT18, RGCC, SMIM22, TPPP3, FOXJ1, DNAAF1, RSPH1, CIB1, TUBB4B, KRT8, CETN2, SPEF1, SLC9A3R1 |
1380 |
| GOBP_POSITIVE_REGULATION_OF_CELL_MIGRATION_INVOLVED_IN_SPROUTING_ANGIOGENESIS | 8.00e-03 | 16.26 | 1.84 | 1.00e+00 | 1.00e+00 | 2ANXA1, CIB1 |
34 |
| GOBP_EXTRACELLULAR_TRANSPORT | 8.47e-03 | 15.77 | 1.78 | 1.00e+00 | 1.00e+00 | 2DNAAF1, SLC9A3R1 |
35 |
| GOBP_SUPEROXIDE_ANION_GENERATION | 8.47e-03 | 15.77 | 1.78 | 1.00e+00 | 1.00e+00 | 2DUOX2, CYBA |
35 |
Dowload full table
Immunological Gene Sets:
| P-value | OR | Lower 95% CI | FDR | FWER | Genes Found | Gene Set Size | |
|---|---|---|---|---|---|---|---|
| GSE11057_NAIVE_VS_EFF_MEMORY_CD4_TCELL_DN | 8.70e-07 | 12.60 | 5.04 | 2.20e-03 | 4.24e-03 | 8ANXA1, CRIP1, S100A4, AQP3, S100A11, IFI27, LGALS3, SLC9A3R1 |
197 |
| GSE11057_NAIVE_VS_MEMORY_CD4_TCELL_DN | 9.03e-07 | 12.53 | 5.01 | 2.20e-03 | 4.40e-03 | 8ANXA1, CRIP1, S100A4, AQP3, S100A11, TUBB4B, LGALS3, SLC9A3R1 |
198 |
| KAECH_NAIVE_VS_DAY8_EFF_CD8_TCELL_DN | 1.19e-05 | 10.54 | 3.95 | 1.45e-02 | 5.79e-02 | 7ANXA1, S100A10, CRIP1, S100A4, S100A11, S100A6, LGALS3 |
200 |
| GSE23568_CTRL_TRANSDUCED_VS_WT_CD8_TCELL_UP | 1.19e-05 | 10.54 | 3.95 | 1.45e-02 | 5.79e-02 | 7ANXA1, S100A10, CRIP1, S100A4, S100A11, S100A6, LGALS3 |
200 |
| GSE13522_WT_VS_IFNAR_KO_SKIN_DN | 6.36e-05 | 9.97 | 3.42 | 2.74e-02 | 3.10e-01 | 6S100A10, CRIP1, S100A4, S100A11, S100A6, LGALS3 |
177 |
| GSE15330_LYMPHOID_MULTIPOTENT_VS_MEGAKARYOCYTE_ERYTHROID_PROGENITOR_IKAROS_KO_DN | 6.56e-05 | 9.91 | 3.41 | 2.74e-02 | 3.20e-01 | 6ANXA1, S100A10, CRIP1, S100A4, S100A11, S100A6 |
178 |
| GSE40274_CTRL_VS_FOXP3_AND_GATA1_TRANSDUCED_ACTIVATED_CD4_TCELL_UP | 2.24e-04 | 10.21 | 3.11 | 4.74e-02 | 1.00e+00 | 5S100A10, KCTD11, SLPI, S100A11, S100A6 |
141 |
| GSE22886_NAIVE_VS_IGG_IGA_MEMORY_BCELL_DN | 1.11e-04 | 8.97 | 3.09 | 2.74e-02 | 5.40e-01 | 6S100A10, CRIP1, S100A4, S100A6, TUBB4B, BAIAP3 |
196 |
| GSE11057_NAIVE_VS_CENT_MEMORY_CD4_TCELL_DN | 1.20e-04 | 8.83 | 3.04 | 2.74e-02 | 5.86e-01 | 6ANXA1, CRIP1, S100A4, AQP3, LGALS3, IFFO2 |
199 |
| GSE29618_MONOCYTE_VS_PDC_UP | 1.20e-04 | 8.83 | 3.04 | 2.74e-02 | 5.86e-01 | 6ANXA1, S100A10, S100A4, IFITM2, S100A11, LGALS3 |
199 |
| GSE9650_NAIVE_VS_EFF_CD8_TCELL_DN | 1.20e-04 | 8.83 | 3.04 | 2.74e-02 | 5.86e-01 | 6ANXA1, S100A10, S100A4, S100A11, S100A6, LGALS3 |
199 |
| KAECH_NAIVE_VS_DAY15_EFF_CD8_TCELL_DN | 1.24e-04 | 8.78 | 3.02 | 2.74e-02 | 6.03e-01 | 6ANXA1, S100A10, S100A4, S100A11, S100A6, LGALS3 |
200 |
| GSE15930_STIM_VS_STIM_AND_TRICHOSTATINA_48H_CD8_T_CELL_UP | 1.24e-04 | 8.78 | 3.02 | 2.74e-02 | 6.03e-01 | 6S100A10, S100A4, S100A1, S100A11, S100A6, LGALS3 |
200 |
| GSE29618_PDC_VS_MDC_DAY7_FLU_VACCINE_DN | 1.24e-04 | 8.78 | 3.02 | 2.74e-02 | 6.03e-01 | 6ANXA1, S100A10, RGCC, S100A4, IFITM2, LGALS3 |
200 |
| GSE34205_HEALTHY_VS_FLU_INF_INFANT_PBMC_DN | 1.24e-04 | 8.78 | 3.02 | 2.74e-02 | 6.03e-01 | 6IFITM2, ODF3B, S100A11, S100A6, B2M, IFI27 |
200 |
| GSE7460_FOXP3_MUT_VS_HET_ACT_TCONV_UP | 1.24e-04 | 8.78 | 3.02 | 2.74e-02 | 6.03e-01 | 6KRT18, IFITM2, RSPH1, S100A6, UCP2, LGALS3 |
200 |
| GSE1925_CTRL_VS_IFNG_PRIMED_MACROPHAGE_24H_IFNG_STIM_DN | 1.24e-04 | 8.78 | 3.02 | 2.74e-02 | 6.03e-01 | 6TPPP3, S100A11, S100A6, B2M, IFI27, SLC9A3R1 |
200 |
| GSE18203_CTRL_VS_INTRATUMORAL_CPG_INJ_MC38_TUMOR_DN | 1.24e-04 | 8.78 | 3.02 | 2.74e-02 | 6.03e-01 | 6S100A10, S100A4, S100A1, S100A11, S100A6, LGALS3 |
200 |
| GSE18893_TCONV_VS_TREG_24H_CULTURE_UP | 1.24e-04 | 8.78 | 3.02 | 2.74e-02 | 6.03e-01 | 6ANXA1, S100A10, CRIP1, S100A4, S100A6, LGALS3 |
200 |
| GSE23568_ID3_TRANSDUCED_VS_ID3_KO_CD8_TCELL_UP | 1.24e-04 | 8.78 | 3.02 | 2.74e-02 | 6.03e-01 | 6S100A10, RGCC, S100A4, S100A6, B2M, IFI27 |
200 |
Top Ranked Transcription Factors for this Gene Expression Program:
| Gene Symbol | TF Rank | DNA Binding Domain | Motif Status | IUPAC PWM | GTEx | DepMap | Decartes |
|---|---|---|---|---|---|---|---|
| RGCC | 5 | No | Unlikely to be sequence specific TF | Not a DNA binding protein | No motif | None | None |
| CCDC17 | 9 | Yes | Likely to be sequence specific TF | Monomer or homomultimer | No motif | Single C2H2 domain | None |
| FOXJ1 | 18 | Yes | Known motif | Monomer or homomultimer | 100 perc ID - in vitro | None | None |
| CIB1 | 30 | No | Unlikely to be sequence specific TF | Not a DNA binding protein | No motif | None | None |
| GFI1B | 33 | Yes | Known motif | Monomer or homomultimer | High-throughput in vitro | None | None |
| ZBTB22 | 50 | Yes | Known motif | Monomer or homomultimer | High-throughput in vitro | None | None |
| CEBPB | 55 | Yes | Known motif | Monomer or homomultimer | High-throughput in vitro | None | None |
| MACC1 | 62 | No | Unlikely to be sequence specific TF | Not a DNA binding protein | No motif | None | None |
| KLF5 | 64 | Yes | Known motif | Monomer or homomultimer | High-throughput in vitro | None | Binds as a monomer and as a dimer (PMID: 25575120). |
| TNFAIP3 | 67 | No | Unlikely to be sequence specific TF | Not a DNA binding protein | No motif | None | Inhibits NFKB-activation. No evidence for direct binding to DNA |
| THAP11 | 102 | Yes | Likely to be sequence specific TF | Monomer or homomultimer | No motif | None | (PMID: 26876175) has a ChIP-seq motif with GGGARWTGTAGT consensus. THAP11 is an atypical zinc-finger paralogous to THAP1, which has a crystal structure (PDB: 2KO0) where the protein contacts bases TGGGCA |
| IRF9 | 129 | Yes | Known motif | Monomer or homomultimer | High-throughput in vitro | None | None |
| HSBP1 | 132 | No | Unlikely to be sequence specific TF | Not a DNA binding protein | No motif | None | Protein that has been shown to bind to HSF1 leading to inhibition of its trimerization and DNA-binding( PMID: 9649501). |
| HEY1 | 140 | Yes | Known motif | Monomer or homomultimer | High-throughput in vitro | None | None |
| SGK1 | 165 | No | Unlikely to be sequence specific TF | Not a DNA binding protein | No motif | None | None |
| PLAGL2 | 196 | Yes | Known motif | Monomer or homomultimer | High-throughput in vitro | None | None |
| NFKBIA | 197 | No | Unlikely to be sequence specific TF | Not a DNA binding protein | No motif | None | This is I kappa B alpha, which interacts with NFkappaB. No DBD, and evidence indicates that it is not a TF. |
| TAF10 | 209 | No | Unlikely to be sequence specific TF | Not a DNA binding protein | No motif | None | General transcription factor |
| ERF | 210 | Yes | Known motif | Monomer or homomultimer | High-throughput in vitro | None | None |
| ZMAT2 | 229 | No | Unlikely to be sequence specific TF | Not a DNA binding protein | No motif | None | Possibly an RBP based on presence of a U1 ZF domain |
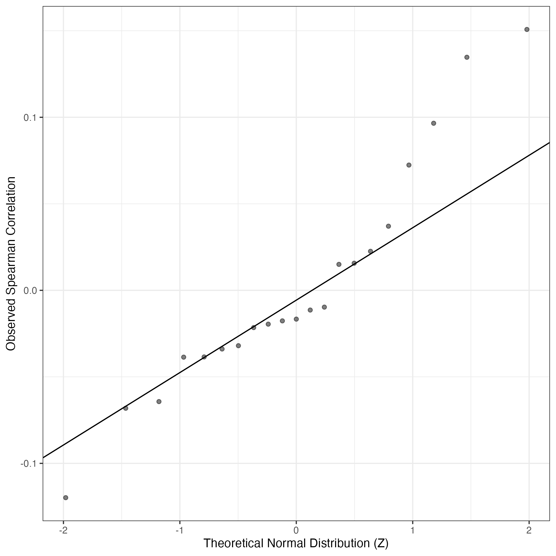
QQ Plot showing correlations with other Gene Expression Programs in this dataset, calculated by Spearman correlation:
Interactive QQ-plot of gene loadings:
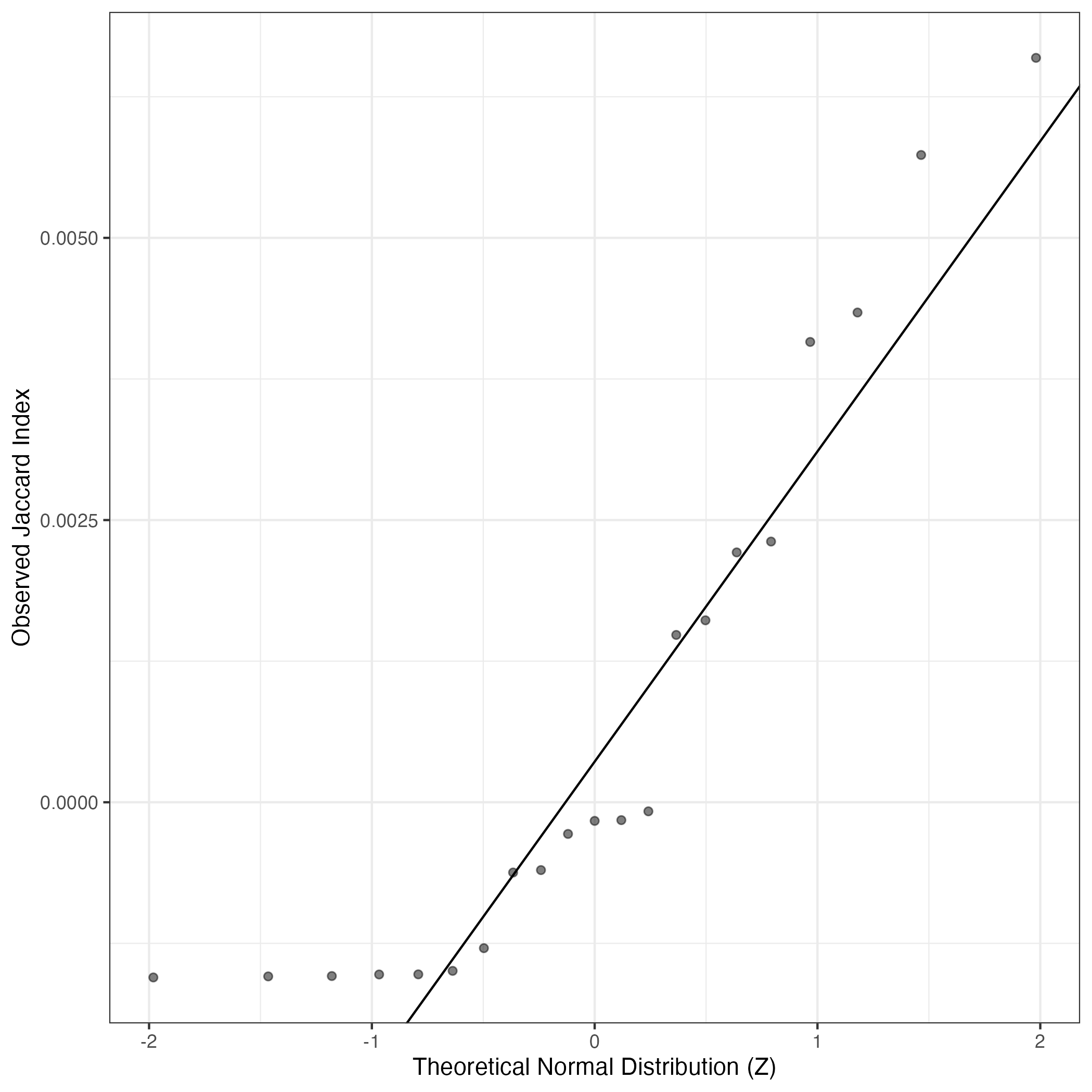
A similar QQ-plot as above, but only for instances where the H value is e.g. > 25, i.e. we are confident that the expression program is active above noise. Agreemenet between these binary vectors is tested using the Jaccard Index, with the P-values calculated by an exact test:
Interactive QQ-plot:
Singler cell type annotations for the top 50 cells on this program.
## Error in 1:nrow(topCellsAnnotMat): argument of length 0
| Cell ID | Singler label | Singler Delta | Activity Score | Top Singler Raw Scores |
|---|---|---|---|---|
| SJNBL046_sn_TCAGATGGTGCACCAC-1 | Myelocyte | 0.04 | 614.5 | Raw Scores |
Below shows the significant enrichments of this GEP for literature curated gene lists
This data was procured from existing single cell RNA-seq maps of neuroblastoma or related relevant data.
High ranks indicate this gene is a driver of this GEP.
These curated gene list are ranked by the P-value (on this GEP) of their constituent genes.
The Mean Count column shows the mean read count in cells scoring highly (H > 50) on this gene expression program.
## Error in data.frame(Genes = geneCardsLinkSmallGsets, Weight = theseGenes, : object 'countHighScoringCells' not found
Below shows ranks on this GEP for literature curated gene lists for large gene sets
These include those reported as mesenchymal/adrenergic by Van Groningen et al.
High ranks indicate this gene is a driver of this GEP (note these results are not ordered).
The Mean Count column shows the mean read count in cells scoring highly (H > 50) on this gene expression program.
VanGroningen Adrenergic Genes
Adrenergic marker genes from Supplementary Table 2 of Van Groningen et al. Nature Genetics 2017. These genes were identified by differential expression analysis of mesenchymal-like and adrenergic-like neuroblastoma cell lines.
Wilcoxon ranksum test P-value for gene set overrepresentation: 1.00e+00
Mean rank of genes in gene set: 8464.36
Median rank of genes in gene set: 9696
Rank on gene expression program of top 30 genes in gene set:
## Error in data.frame(Genes = geneCardsLinkSmallGsets, Weight = theseGenes, : object 'countHighScoringCells' not found
Below shows the ranks on this GEP for immune marker gene lists curated by CellTypist (https://www.celltypist.org/encyclopedia).
High ranks indicate this gene is a driver of this GEP.
These curated gene list are ranked by P-value (on this GEP) of their constituent genes.
The Mean Count column shows the mean read count in cells scoring highly (H > 50) on this gene expression program.
## Error in data.frame(Genes = geneCardsLinkSmallGsets, Weight = theseGenes, : object 'countHighScoringCells' not found