Program: 21. PDX Human #21.

Program: 21. PDX Human #21.

Program description and justification of annotation: 21.
Submit a comment on this gene expression program’s interpretation: CLICK

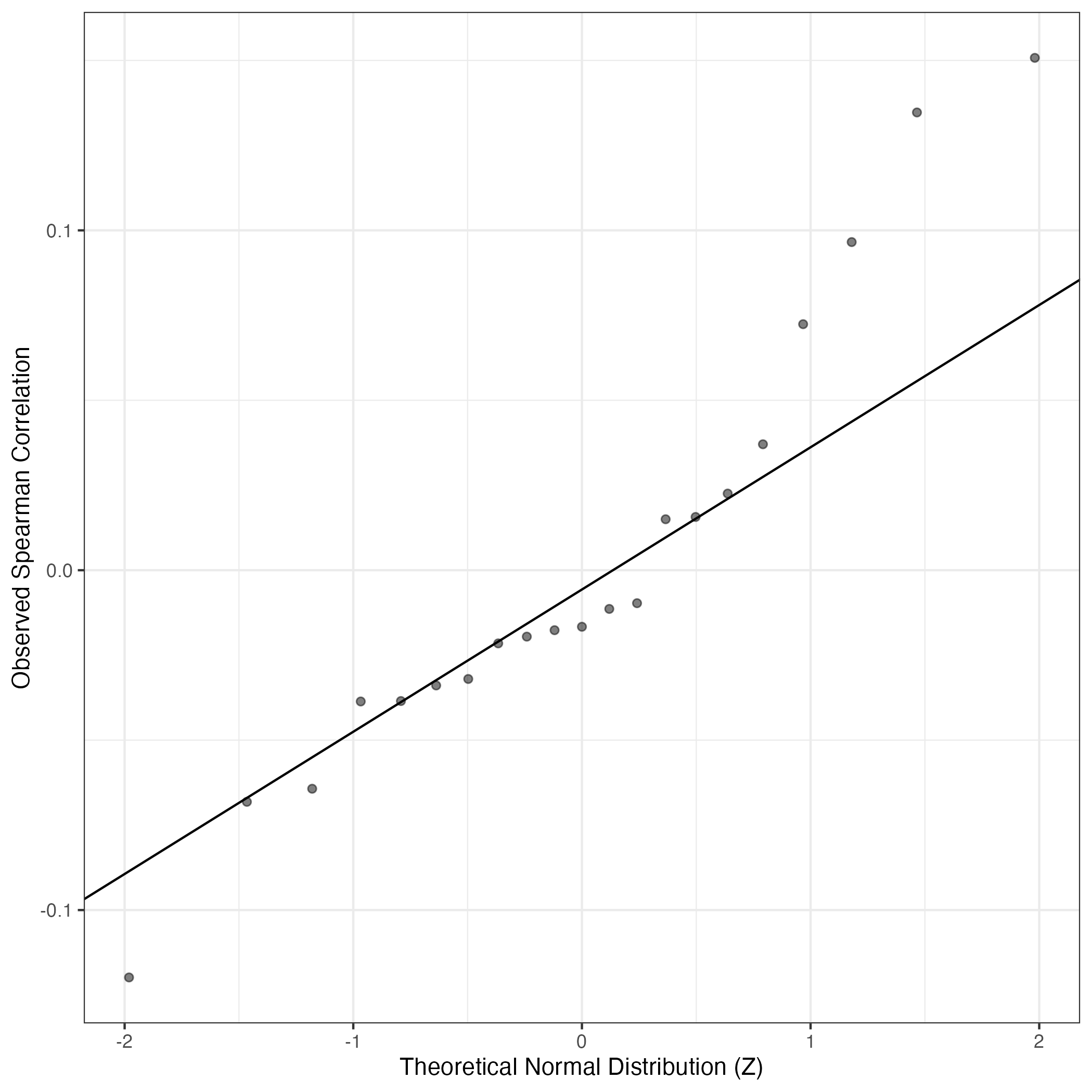
QQ-plot of gene loadings, averaged over both independent splits of the data
This plot highlights the relative contribution of each gene to the GEP

Interactive QQ Plot
## Error in apply(allData[cellsHGreaterThan50, ], 2, mean): dim(X) must have a positive length
## Error in apply(allDataTpm[cellsHGreaterThan50, ], 2, mean): dim(X) must have a positive length
## Error in eval(expr, envir, enclos): object 'meanCountsHOver50' not found
## Error in eval(expr, envir, enclos): object 'meanTpmHOver50' not found
## Error in data.frame(Gene = geneCardsLink, Loading = dftoDisplay[, 2], : object 'countHighScoringCells' not found
## Error in rownames(dftForKable) <- rn: object 'dftForKable' not found

Top genes driving this program.
Note: Decartes website is buggy, try refreshing. Also, Decartes fetal adrenal data have been collected at specific time points (89-122 days), all possible cell types of interest may not be represented, do not overinterpret.
The Mean Count column shows the mean read count in cells scoring highly (H > 50) on this gene expression program.

## Error in kable(dftForKable[1:50, ], row.names = TRUE): object 'dftForKable' not found
## Error in eval(quote(list(...)), env): object 'countHighScoringCells' not found


Dowload full table


UMAP plots showing activity of gene expression program identified in community:21. PDX Human #21

Interactive UMAP Plot
Interactive Boxplot


Gene set Enrichments for this program, caculated from top 50 genes


mSigDB Cell Types Gene Set:

P-value OR Lower 95% CI FDR FWER Genes Found Gene Set Size
DURANTE_ADULT_OLFACTORY_NEUROEPITHELIUM_RESPIRATORY_CILIATED_CELLS 1.71e-17 37.96 18.83 1.15e-14 1.15e-14
15CRIP1, CCDC17, ODF3B, PSCA, TMEM190, SMIM22, TPPP3, FOXJ1, DNAAF1, RSPH1, MORN2, CIB1, TUBB4B, CETN2, EFCAB1
156
DURANTE_ADULT_OLFACTORY_NEUROEPITHELIUM_UNSPECIFIED 6.10e-09 54.80 17.80 2.93e-07 4.10e-06
6TPPP3, RSPH1, MORN2, CIB1, TUBB4B, CETN2
37
DURANTE_ADULT_OLFACTORY_NEUROEPITHELIUM_RESPIRATORY_HORIZONTAL_BASAL_CELLS 1.76e-07 49.45 14.27 6.57e-06 1.18e-04
5ANXA1, KRT18, AQP3, S100A11, KRT8
33
AIZARANI_LIVER_C24_EPCAM_POS_BILE_DUCT_CELLS_3 4.64e-12 22.80 10.66 7.78e-10 3.11e-09
12S100A10, KRT18, SLPI, AQP3, TPPP3, MAL2, S100A11, S100A6, TUBB4B, TNFRSF12A, KRT8, LGALS3
185
FAN_EMBRYONIC_CTX_BIG_GROUPS_BRAIN_IMMUNE 2.35e-10 22.64 9.89 2.25e-08 1.58e-07
10ANXA1, S100A10, CRIP1, S100A4, IFITM2, S100A11, S100A6, CIB1, UCP2, B2M
148
FAN_OVARY_CL12_T_LYMPHOCYTE_NK_CELL_2 5.34e-10 20.69 9.06 4.38e-08 3.58e-07
10ANXA1, CRIP1, RGCC, S100A4, S100A11, S100A6, CIB1, TUBB4B, B2M, CYBA
161
BUSSLINGER_GASTRIC_IMMATURE_PIT_CELLS 6.77e-10 20.15 8.83 4.54e-08 4.54e-07
10KRT18, CRIP1, PSCA, MAL2, S100A11, S100A6, KRT8, ITGB4, IFI27, LGALS3
165
MENON_FETAL_KIDNEY_6_COLLECTING_DUCT_CELLS 7.71e-08 23.36 8.63 3.45e-06 5.17e-05
7S100A10, KRT18, MAL2, S100A11, S100A6, KRT8, B2M
94
DESCARTES_FETAL_EYE_CORNEAL_AND_CONJUNCTIVAL_EPITHELIAL_CELLS 1.08e-10 17.09 8.02 1.39e-08 7.24e-08
12ANXA1, KRT18, CRIP1, PSCA, SMIM22, SLPI, AQP3, MAL2, S100A6, KRT8, LGALS3, SLC9A3R1
243
FAN_OVARY_CL4_T_LYMPHOCYTE_NK_CELL_1 1.24e-10 16.87 7.92 1.39e-08 8.33e-08
12ANXA1, S100A10, CRIP1, RGCC, S100A4, IFITM2, S100A11, S100A6, CIB1, TUBB4B, B2M, CYBA
246
BUSSLINGER_GASTRIC_MATURE_PIT_CELLS 7.73e-10 16.55 7.54 4.72e-08 5.19e-07
11CRIP1, PSCA, SMIM22, SLPI, MAL2, S100A11, S100A6, DUOX2, KRT8, IFI27, LGALS3
224
DESCARTES_FETAL_STOMACH_CILIATED_EPITHELIAL_CELLS 1.85e-09 13.12 6.18 9.57e-08 1.24e-06
12CCDC17, ODF3B, TMEM190, TPPP3, FOXJ1, DNAAF1, RSPH1, MORN2, TTC29, SPEF1, EFCAB1, DNAH12
313
DURANTE_ADULT_OLFACTORY_NEUROEPITHELIUM_RESPIRATORY_COLUMNAR_CELLS 1.81e-04 31.85 5.95 2.52e-03 1.21e-01
3KRT18, AQP3, KRT8
28
FAN_EMBRYONIC_CTX_BRAIN_MYELOID 1.10e-06 15.41 5.74 3.06e-05 7.36e-04
7ANXA1, S100A10, CRIP1, S100A4, IFITM2, S100A11, S100A6
139
BUSSLINGER_ESOPHAGEAL_LATE_SUPRABASAL_CELLS 1.15e-06 15.29 5.70 3.06e-05 7.72e-04
7ANXA1, S100A10, SLPI, AQP3, MAL2, S100A11, LGALS3
140
TRAVAGLINI_LUNG_PROXIMAL_CILIATED_CELL 1.86e-14 9.94 5.46 6.22e-12 1.24e-11
29ANXA1, CRIP1, CCDC17, ODF3B, PSCA, TMEM190, SMIM22, TPPP3, FOXJ1, DNAAF1, ALDH1L1, RSPH1, TEKT4, PLEKHS1, MORN2, S100A11, CIB1, UCP2, TUBB4B, ITGB4, TTC29, LGALS3, CETN2, SPEF1, EFCAB1, SLC9A3R1, BAIAP3, CYBA, DNAH12
1770
TRAVAGLINI_LUNG_CILIATED_CELL 6.57e-13 9.96 5.43 1.47e-10 4.41e-10
23ANXA1, CCDC17, ODF3B, TMEM190, SMIM22, TPPP3, FOXJ1, DNAAF1, RSPH1, TEKT4, PLEKHS1, MORN2, B3GNT7, S100A11, CIB1, UCP2, TUBB4B, TTC29, CETN2, SPEF1, EFCAB1, BAIAP3, DNAH12
1094
MENON_FETAL_KIDNEY_10_IMMUNE_CELLS 1.82e-05 17.79 5.37 3.60e-04 1.22e-02
5S100A4, S100A11, S100A6, B2M, CYBA
83
DESCARTES_FETAL_LUNG_CILIATED_EPITHELIAL_CELLS 5.88e-10 10.49 5.29 4.38e-08 3.94e-07
15CCDC17, ODF3B, TMEM190, TPPP3, FOXJ1, DNAAF1, RSPH1, TEKT4, PLEKHS1, MORN2, TTC29, CETN2, SPEF1, EFCAB1, DNAH12
526
CUI_DEVELOPING_HEART_C6_EPICARDIAL_CELL 8.06e-07 12.73 5.09 2.58e-05 5.41e-04
8S100A10, KRT18, CRIP1, SLPI, MAL2, S100A6, KRT8, SLC9A3R1
195

Dowload full table

mSigDB Hallmark Gene Sets:

P-value OR Lower 95% CI FDR FWER Genes Found Gene Set Size
HALLMARK_CHOLESTEROL_HOMEOSTASIS 2.04e-04 15.52 3.95 1.02e-02 1.02e-02
4MAL2, S100A11, TNFRSF12A, LGALS3
74
HALLMARK_APOPTOSIS 3.63e-03 6.92 1.79 9.08e-02 1.82e-01
4ANXA1, KRT18, TNFRSF12A, LGALS3
161
HALLMARK_INTERFERON_ALPHA_RESPONSE 6.61e-03 8.48 1.66 9.64e-02 3.30e-01
3IFITM2, B2M, IFI27
97
HALLMARK_ESTROGEN_RESPONSE_EARLY 7.71e-03 5.55 1.44 9.64e-02 3.85e-01
4KRT18, AQP3, KRT8, SLC9A3R1
200
HALLMARK_INTERFERON_GAMMA_RESPONSE 4.35e-02 4.05 0.80 3.11e-01 1.00e+00
3IFITM2, B2M, IFI27
200
HALLMARK_P53_PATHWAY 4.35e-02 4.05 0.80 3.11e-01 1.00e+00
3S100A10, S100A4, ITGB4
200
HALLMARK_HEME_METABOLISM 4.35e-02 4.05 0.80 3.11e-01 1.00e+00
3AQP3, ALDH1L1, UCP2
200
HALLMARK_ANDROGEN_RESPONSE 5.93e-02 5.31 0.62 3.71e-01 1.00e+00
2KRT8, B2M
100
HALLMARK_COAGULATION 1.03e-01 3.83 0.45 5.71e-01 1.00e+00
2ANXA1, S100A1
138
HALLMARK_ANGIOGENESIS 1.34e-01 7.29 0.18 6.68e-01 1.00e+00
1S100A4
36
HALLMARK_IL6_JAK_STAT3_SIGNALING 2.93e-01 2.97 0.07 1.00e+00 1.00e+00
1TNFRSF12A
87
HALLMARK_PROTEIN_SECRETION 3.17e-01 2.68 0.07 1.00e+00 1.00e+00
1KRT18
96
HALLMARK_DNA_REPAIR 4.49e-01 1.71 0.04 1.00e+00 1.00e+00
1CETN2
150
HALLMARK_FATTY_ACID_METABOLISM 4.66e-01 1.62 0.04 1.00e+00 1.00e+00
1S100A10
158
HALLMARK_UV_RESPONSE_UP 4.66e-01 1.62 0.04 1.00e+00 1.00e+00
1AQP3
158
HALLMARK_IL2_STAT5_SIGNALING 5.45e-01 1.29 0.03 1.00e+00 1.00e+00
1S100A1
199
HALLMARK_HYPOXIA 5.47e-01 1.28 0.03 1.00e+00 1.00e+00
1S100A4
200
HALLMARK_ADIPOGENESIS 5.47e-01 1.28 0.03 1.00e+00 1.00e+00
1UCP2
200
HALLMARK_ESTROGEN_RESPONSE_LATE 5.47e-01 1.28 0.03 1.00e+00 1.00e+00
1SLC9A3R1
200
HALLMARK_MYOGENESIS 5.47e-01 1.28 0.03 1.00e+00 1.00e+00
1ITGB4
200

Dowload full table

KEGG Pathways:

P-value OR Lower 95% CI FDR FWER Genes Found Gene Set Size
KEGG_PATHOGENIC_ESCHERICHIA_COLI_INFECTION 2.07e-02 9.64 1.11 1.00e+00 1.00e+00
2KRT18, TUBB4B
56
KEGG_GLYCOSAMINOGLYCAN_BIOSYNTHESIS_KERATAN_SULFATE 5.81e-02 18.20 0.42 1.00e+00 1.00e+00
1B3GNT7
15
KEGG_ONE_CARBON_POOL_BY_FOLATE 6.56e-02 15.93 0.37 1.00e+00 1.00e+00
1ALDH1L1
17
KEGG_NUCLEOTIDE_EXCISION_REPAIR 1.61e-01 5.93 0.14 1.00e+00 1.00e+00
1CETN2
44
KEGG_VASOPRESSIN_REGULATED_WATER_REABSORPTION 1.61e-01 5.93 0.14 1.00e+00 1.00e+00
1AQP3
44
KEGG_LEISHMANIA_INFECTION 2.49e-01 3.59 0.09 1.00e+00 1.00e+00
1CYBA
72
KEGG_ARRHYTHMOGENIC_RIGHT_VENTRICULAR_CARDIOMYOPATHY_ARVC 2.55e-01 3.49 0.09 1.00e+00 1.00e+00
1ITGB4
74
KEGG_HYPERTROPHIC_CARDIOMYOPATHY_HCM 2.81e-01 3.11 0.08 1.00e+00 1.00e+00
1ITGB4
83
KEGG_ECM_RECEPTOR_INTERACTION 2.84e-01 3.07 0.08 1.00e+00 1.00e+00
1ITGB4
84
KEGG_ANTIGEN_PROCESSING_AND_PRESENTATION 2.95e-01 2.93 0.07 1.00e+00 1.00e+00
1B2M
88
KEGG_DILATED_CARDIOMYOPATHY 3.01e-01 2.87 0.07 1.00e+00 1.00e+00
1ITGB4
90
KEGG_GAP_JUNCTION 3.01e-01 2.87 0.07 1.00e+00 1.00e+00
1TUBB4B
90
KEGG_LEUKOCYTE_TRANSENDOTHELIAL_MIGRATION 3.69e-01 2.22 0.05 1.00e+00 1.00e+00
1CYBA
116
KEGG_FOCAL_ADHESION 5.45e-01 1.29 0.03 1.00e+00 1.00e+00
1ITGB4
199
KEGG_REGULATION_OF_ACTIN_CYTOSKELETON 5.70e-01 1.20 0.03 1.00e+00 1.00e+00
1ITGB4
213
KEGG_CYTOKINE_CYTOKINE_RECEPTOR_INTERACTION 1.00e+00 0.97 0.02 1.00e+00 1.00e+00
1TNFRSF12A
265
KEGG_N_GLYCAN_BIOSYNTHESIS 1.00e+00 0.00 0.00 1.00e+00 1.00e+00
0
46
KEGG_OTHER_GLYCAN_DEGRADATION 1.00e+00 0.00 0.00 1.00e+00 1.00e+00
0
16
KEGG_O_GLYCAN_BIOSYNTHESIS 1.00e+00 0.00 0.00 1.00e+00 1.00e+00
0
30
KEGG_GLYCOSAMINOGLYCAN_DEGRADATION 1.00e+00 0.00 0.00 1.00e+00 1.00e+00
0
21

Dowload full table

CHR Positional Gene Sets:

P-value OR Lower 95% CI FDR FWER Genes Found Gene Set Size
chr1q21 1.72e-02 3.59 1.11 1.00e+00 1.00e+00
5S100A10, S100A4, S100A1, S100A11, S100A6
392
chr17q25 1.09e-01 2.71 0.54 1.00e+00 1.00e+00
3FOXJ1, ITGB4, SLC9A3R1
297
chr16q24 9.30e-02 4.07 0.47 1.00e+00 1.00e+00
2DNAAF1, CYBA
130
chr16p13 2.07e-01 1.98 0.39 1.00e+00 1.00e+00
3SMIM22, TNFRSF12A, BAIAP3
407
chr15q21 1.40e-01 3.16 0.37 1.00e+00 1.00e+00
2DUOX2, B2M
167
chr9q34 3.42e-01 1.69 0.20 1.00e+00 1.00e+00
2TUBB4B, GFI1B
311
chr8q24 3.56e-01 1.63 0.19 1.00e+00 1.00e+00
2PSCA, MAL2
321
chr12q13 6.71e-01 1.29 0.15 1.00e+00 1.00e+00
2KRT18, KRT8
407
chr14q32 1.00e+00 0.96 0.11 1.00e+00 1.00e+00
2CRIP1, IFI27
546
chr8q11 2.43e-01 3.70 0.09 1.00e+00 1.00e+00
1EFCAB1
70
chr14q22 3.01e-01 2.87 0.07 1.00e+00 1.00e+00
1LGALS3
90
chr2p22 3.23e-01 2.63 0.06 1.00e+00 1.00e+00
1MORN2
98
chr20p13 3.72e-01 2.20 0.05 1.00e+00 1.00e+00
1SPEF1
117
chr19q13 4.39e-01 0.45 0.05 1.00e+00 1.00e+00
2TMEM190, MIA
1165
chr3p14 3.84e-01 2.11 0.05 1.00e+00 1.00e+00
1DNAH12
122
chr10q25 3.94e-01 2.04 0.05 1.00e+00 1.00e+00
1PLEKHS1
126
chr3q21 4.22e-01 1.86 0.05 1.00e+00 1.00e+00
1ALDH1L1
138
chr2q11 4.40e-01 1.76 0.04 1.00e+00 1.00e+00
1TEKT4
146
chr4q31 4.64e-01 1.64 0.04 1.00e+00 1.00e+00
1TTC29
157
chr9p13 4.90e-01 1.51 0.04 1.00e+00 1.00e+00
1AQP3
170

Dowload full table

Transcription Factor Targets:

P-value OR Lower 95% CI FDR FWER Genes Found Gene Set Size
GREB1_TARGET_GENES 7.05e-03 2.95 1.25 1.00e+00 1.00e+00
9S100A10, S100A4, PSCA, KCTD11, DNAAF1, S100A11, TUBB4B, KRT8, BAIAP3
941
BACH1_01 1.91e-02 4.20 1.09 1.00e+00 1.00e+00
4S100A10, TNFRSF12A, KRT8, ITGB4
263
CYTAGCAAY_UNKNOWN 2.15e-02 5.39 1.06 1.00e+00 1.00e+00
3ANXA1, TMEM190, TPPP3
151
ZNF133_TARGET_GENES 2.26e-02 5.28 1.04 1.00e+00 1.00e+00
3KRT18, KRT8, IFFO2
154
RFX1_02 2.49e-02 3.85 1.00 1.00e+00 1.00e+00
4DNAAF1, MORN2, SPEF1, BAIAP3
286
MYBL1_TARGET_GENES 4.35e-02 4.05 0.80 1.00e+00 1.00e+00
3KRT18, KRT8, EFCAB1
200
FOXJ2_TARGET_GENES 7.30e-02 2.37 0.73 1.00e+00 1.00e+00
5TPPP3, FOXJ1, TUBB4B, KRT8, CETN2
591
ZBTB7B_TARGET_GENES 2.07e-01 1.62 0.72 1.00e+00 1.00e+00
10FOXJ1, DNAAF1, RSPH1, MORN2, UCP2, TUBB4B, TTC29, CETN2, SPEF1, DNAH12
1935
RYTTCCTG_ETS2_B 1.23e-01 1.84 0.70 1.00e+00 1.00e+00
7SLPI, AQP3, PLEKHS1, B3GNT7, CIB1, MIA, SLC9A3R1
1112
ZFP91_TARGET_GENES 2.37e-01 1.66 0.67 1.00e+00 1.00e+00
8KCTD11, TEKT4, GFI1B, TNFRSF12A, KRT8, B2M, IFFO2, ZBTB22
1442
TRIP13_TARGET_GENES 5.52e-02 5.54 0.64 1.00e+00 1.00e+00
2PSCA, GFI1B
96
NAB2_TARGET_GENES 2.47e-01 1.58 0.64 1.00e+00 1.00e+00
8S100A10, RGCC, ODF3B, DNAAF1, CIB1, TNFRSF12A, KRT8, BAIAP3
1512
HNF4_Q6 8.87e-02 2.98 0.59 1.00e+00 1.00e+00
3SLPI, AQP3, SLC9A3R1
271
ACTWSNACTNY_UNKNOWN 6.57e-02 5.01 0.58 1.00e+00 1.00e+00
2SPEF1, SLC9A3R1
106
ATXN7L3_TARGET_GENES 9.62e-02 2.87 0.57 1.00e+00 1.00e+00
3S100A10, KRT18, S100A6
281
TATA_C 9.93e-02 2.83 0.56 1.00e+00 1.00e+00
3ANXA1, S100A10, DUOX2
285
NKX2_3_TARGET_GENES 1.50e-01 2.03 0.53 1.00e+00 1.00e+00
4ODF3B, S100A11, TUBB4B, KRT8
539
PSMB5_TARGET_GENES 1.17e-01 2.62 0.52 1.00e+00 1.00e+00
3S100A1, S100A6, TUBB4B
307
ZNF184_TARGET_GENES 4.86e-01 1.37 0.52 1.00e+00 1.00e+00
7CIB1, UCP2, GFI1B, KRT8, CETN2, BAIAP3, ZBTB22
1496
FOXN3_TARGET_GENES 4.87e-01 1.36 0.52 1.00e+00 1.00e+00
7FOXJ1, DNAAF1, RSPH1, MORN2, B3GNT7, ITGB4, SPEF1
1502

Dowload full table

GO Biological Processes:

P-value OR Lower 95% CI FDR FWER Genes Found Gene Set Size
GOBP_HEPATOCYTE_APOPTOTIC_PROCESS 1.37e-03 43.30 4.59 1.00e+00 1.00e+00
2KRT18, KRT8
14
GOBP_MICROTUBULE_BUNDLE_FORMATION 6.16e-05 13.61 4.13 1.19e-01 4.61e-01
5TPPP3, FOXJ1, DNAAF1, RSPH1, SPEF1
107
GOBP_HEPATOCYTE_DIFFERENTIATION 1.80e-03 37.11 3.99 1.00e+00 1.00e+00
2ANXA1, KRT18
16
GOBP_AXONEME_ASSEMBLY 2.26e-04 15.09 3.84 2.82e-01 1.00e+00
4FOXJ1, DNAAF1, RSPH1, SPEF1
76
GOBP_HYDROGEN_PEROXIDE_BIOSYNTHETIC_PROCESS 2.03e-03 34.68 3.75 1.00e+00 1.00e+00
2DUOX2, CYBA
17
GOBP_RENAL_ABSORPTION 2.28e-03 32.49 3.53 1.00e+00 1.00e+00
2AQP3, SLC9A3R1
18
GOBP_LEFT_RIGHT_PATTERN_FORMATION 2.54e-03 30.58 3.34 1.00e+00 1.00e+00
2FOXJ1, DNAAF1
19
GOBP_CILIUM_ORGANIZATION 2.22e-05 6.88 2.92 1.19e-01 1.66e-01
9FOXJ1, DNAAF1, RSPH1, TEKT4, TUBB4B, TTC29, CETN2, SPEF1, SLC9A3R1
408
GOBP_EXTRINSIC_APOPTOTIC_SIGNALING_PATHWAY 1.92e-04 8.08 2.78 2.82e-01 1.00e+00
6KRT18, CIB1, TNFRSF12A, KRT8, IFI27, LGALS3
217
GOBP_MOTILE_CILIUM_ASSEMBLY 3.72e-03 24.78 2.74 1.00e+00 1.00e+00
2FOXJ1, DNAAF1
23
GOBP_ESTABLISHMENT_OR_MAINTENANCE_OF_MONOPOLAR_CELL_POLARITY 3.72e-03 24.78 2.74 1.00e+00 1.00e+00
2FOXJ1, SLC9A3R1
23
GOBP_CILIUM_MOVEMENT 4.46e-04 8.73 2.67 4.17e-01 1.00e+00
5DNAAF1, TEKT4, TTC29, SPEF1, SLC9A3R1
164
GOBP_MICROTUBULE_BASED_PROCESS 4.80e-05 4.74 2.25 1.19e-01 3.59e-01
12TPPP3, FOXJ1, DNAAF1, RSPH1, TEKT4, CIB1, TUBB4B, TTC29, CETN2, SPEF1, SLC9A3R1, DNAH12
845
GOBP_REGULATION_OF_MICROTUBULE_DEPOLYMERIZATION 5.87e-03 19.27 2.16 1.00e+00 1.00e+00
2CIB1, SPEF1
29
GOBP_HEPATICOBILIARY_SYSTEM_DEVELOPMENT 2.21e-03 7.99 2.06 1.00e+00 1.00e+00
4ANXA1, KRT18, DNAAF1, UCP2
140
GOBP_CELL_PROJECTION_ASSEMBLY 3.56e-04 4.68 1.99 3.81e-01 1.00e+00
9FOXJ1, DNAAF1, RSPH1, TEKT4, TUBB4B, ITGB4, CETN2, SPEF1, SLC9A3R1
595
GOBP_CYTOSKELETON_ORGANIZATION 6.39e-05 3.93 1.99 1.19e-01 4.78e-01
15ANXA1, S100A10, KRT18, RGCC, SMIM22, TPPP3, FOXJ1, DNAAF1, RSPH1, CIB1, TUBB4B, KRT8, CETN2, SPEF1, SLC9A3R1
1380
GOBP_POSITIVE_REGULATION_OF_CELL_MIGRATION_INVOLVED_IN_SPROUTING_ANGIOGENESIS 8.00e-03 16.26 1.84 1.00e+00 1.00e+00
2ANXA1, CIB1
34
GOBP_EXTRACELLULAR_TRANSPORT 8.47e-03 15.77 1.78 1.00e+00 1.00e+00
2DNAAF1, SLC9A3R1
35
GOBP_SUPEROXIDE_ANION_GENERATION 8.47e-03 15.77 1.78 1.00e+00 1.00e+00
2DUOX2, CYBA
35

Dowload full table

Immunological Gene Sets:

P-value OR Lower 95% CI FDR FWER Genes Found Gene Set Size
GSE11057_NAIVE_VS_EFF_MEMORY_CD4_TCELL_DN 8.70e-07 12.60 5.04 2.20e-03 4.24e-03
8ANXA1, CRIP1, S100A4, AQP3, S100A11, IFI27, LGALS3, SLC9A3R1
197
GSE11057_NAIVE_VS_MEMORY_CD4_TCELL_DN 9.03e-07 12.53 5.01 2.20e-03 4.40e-03
8ANXA1, CRIP1, S100A4, AQP3, S100A11, TUBB4B, LGALS3, SLC9A3R1
198
KAECH_NAIVE_VS_DAY8_EFF_CD8_TCELL_DN 1.19e-05 10.54 3.95 1.45e-02 5.79e-02
7ANXA1, S100A10, CRIP1, S100A4, S100A11, S100A6, LGALS3
200
GSE23568_CTRL_TRANSDUCED_VS_WT_CD8_TCELL_UP 1.19e-05 10.54 3.95 1.45e-02 5.79e-02
7ANXA1, S100A10, CRIP1, S100A4, S100A11, S100A6, LGALS3
200
GSE13522_WT_VS_IFNAR_KO_SKIN_DN 6.36e-05 9.97 3.42 2.74e-02 3.10e-01
6S100A10, CRIP1, S100A4, S100A11, S100A6, LGALS3
177
GSE15330_LYMPHOID_MULTIPOTENT_VS_MEGAKARYOCYTE_ERYTHROID_PROGENITOR_IKAROS_KO_DN 6.56e-05 9.91 3.41 2.74e-02 3.20e-01
6ANXA1, S100A10, CRIP1, S100A4, S100A11, S100A6
178
GSE40274_CTRL_VS_FOXP3_AND_GATA1_TRANSDUCED_ACTIVATED_CD4_TCELL_UP 2.24e-04 10.21 3.11 4.74e-02 1.00e+00
5S100A10, KCTD11, SLPI, S100A11, S100A6
141
GSE22886_NAIVE_VS_IGG_IGA_MEMORY_BCELL_DN 1.11e-04 8.97 3.09 2.74e-02 5.40e-01
6S100A10, CRIP1, S100A4, S100A6, TUBB4B, BAIAP3
196
GSE11057_NAIVE_VS_CENT_MEMORY_CD4_TCELL_DN 1.20e-04 8.83 3.04 2.74e-02 5.86e-01
6ANXA1, CRIP1, S100A4, AQP3, LGALS3, IFFO2
199
GSE29618_MONOCYTE_VS_PDC_UP 1.20e-04 8.83 3.04 2.74e-02 5.86e-01
6ANXA1, S100A10, S100A4, IFITM2, S100A11, LGALS3
199
GSE9650_NAIVE_VS_EFF_CD8_TCELL_DN 1.20e-04 8.83 3.04 2.74e-02 5.86e-01
6ANXA1, S100A10, S100A4, S100A11, S100A6, LGALS3
199
KAECH_NAIVE_VS_DAY15_EFF_CD8_TCELL_DN 1.24e-04 8.78 3.02 2.74e-02 6.03e-01
6ANXA1, S100A10, S100A4, S100A11, S100A6, LGALS3
200
GSE15930_STIM_VS_STIM_AND_TRICHOSTATINA_48H_CD8_T_CELL_UP 1.24e-04 8.78 3.02 2.74e-02 6.03e-01
6S100A10, S100A4, S100A1, S100A11, S100A6, LGALS3
200
GSE29618_PDC_VS_MDC_DAY7_FLU_VACCINE_DN 1.24e-04 8.78 3.02 2.74e-02 6.03e-01
6ANXA1, S100A10, RGCC, S100A4, IFITM2, LGALS3
200
GSE34205_HEALTHY_VS_FLU_INF_INFANT_PBMC_DN 1.24e-04 8.78 3.02 2.74e-02 6.03e-01
6IFITM2, ODF3B, S100A11, S100A6, B2M, IFI27
200
GSE7460_FOXP3_MUT_VS_HET_ACT_TCONV_UP 1.24e-04 8.78 3.02 2.74e-02 6.03e-01
6KRT18, IFITM2, RSPH1, S100A6, UCP2, LGALS3
200
GSE1925_CTRL_VS_IFNG_PRIMED_MACROPHAGE_24H_IFNG_STIM_DN 1.24e-04 8.78 3.02 2.74e-02 6.03e-01
6TPPP3, S100A11, S100A6, B2M, IFI27, SLC9A3R1
200
GSE18203_CTRL_VS_INTRATUMORAL_CPG_INJ_MC38_TUMOR_DN 1.24e-04 8.78 3.02 2.74e-02 6.03e-01
6S100A10, S100A4, S100A1, S100A11, S100A6, LGALS3
200
GSE18893_TCONV_VS_TREG_24H_CULTURE_UP 1.24e-04 8.78 3.02 2.74e-02 6.03e-01
6ANXA1, S100A10, CRIP1, S100A4, S100A6, LGALS3
200
GSE23568_ID3_TRANSDUCED_VS_ID3_KO_CD8_TCELL_UP 1.24e-04 8.78 3.02 2.74e-02 6.03e-01
6S100A10, RGCC, S100A4, S100A6, B2M, IFI27
200

Dowload full table

Top Ranked Transcription Factors for this Gene Expression Program:

Gene Symbol TF Rank DNA Binding Domain Motif Status IUPAC PWM GTEx DepMap Decartes
RGCC 5 No Unlikely to be sequence specific TF Not a DNA binding protein No motif None None
CCDC17 9 Yes Likely to be sequence specific TF Monomer or homomultimer No motif Single C2H2 domain None
FOXJ1 18 Yes Known motif Monomer or homomultimer 100 perc ID - in vitro None None
CIB1 30 No Unlikely to be sequence specific TF Not a DNA binding protein No motif None None
GFI1B 33 Yes Known motif Monomer or homomultimer High-throughput in vitro None None
ZBTB22 50 Yes Known motif Monomer or homomultimer High-throughput in vitro None None
CEBPB 55 Yes Known motif Monomer or homomultimer High-throughput in vitro None None
MACC1 62 No Unlikely to be sequence specific TF Not a DNA binding protein No motif None None
KLF5 64 Yes Known motif Monomer or homomultimer High-throughput in vitro None Binds as a monomer and as a dimer (PMID: 25575120).
TNFAIP3 67 No Unlikely to be sequence specific TF Not a DNA binding protein No motif None Inhibits NFKB-activation. No evidence for direct binding to DNA
THAP11 102 Yes Likely to be sequence specific TF Monomer or homomultimer No motif None (PMID: 26876175) has a ChIP-seq motif with GGGARWTGTAGT consensus. THAP11 is an atypical zinc-finger paralogous to THAP1, which has a crystal structure (PDB: 2KO0) where the protein contacts bases TGGGCA
IRF9 129 Yes Known motif Monomer or homomultimer High-throughput in vitro None None
HSBP1 132 No Unlikely to be sequence specific TF Not a DNA binding protein No motif None Protein that has been shown to bind to HSF1 leading to inhibition of its trimerization and DNA-binding( PMID: 9649501).
HEY1 140 Yes Known motif Monomer or homomultimer High-throughput in vitro None None
SGK1 165 No Unlikely to be sequence specific TF Not a DNA binding protein No motif None None
PLAGL2 196 Yes Known motif Monomer or homomultimer High-throughput in vitro None None
NFKBIA 197 No Unlikely to be sequence specific TF Not a DNA binding protein No motif None This is I kappa B alpha, which interacts with NFkappaB. No DBD, and evidence indicates that it is not a TF.
TAF10 209 No Unlikely to be sequence specific TF Not a DNA binding protein No motif None General transcription factor
ERF 210 Yes Known motif Monomer or homomultimer High-throughput in vitro None None
ZMAT2 229 No Unlikely to be sequence specific TF Not a DNA binding protein No motif None Possibly an RBP based on presence of a U1 ZF domain

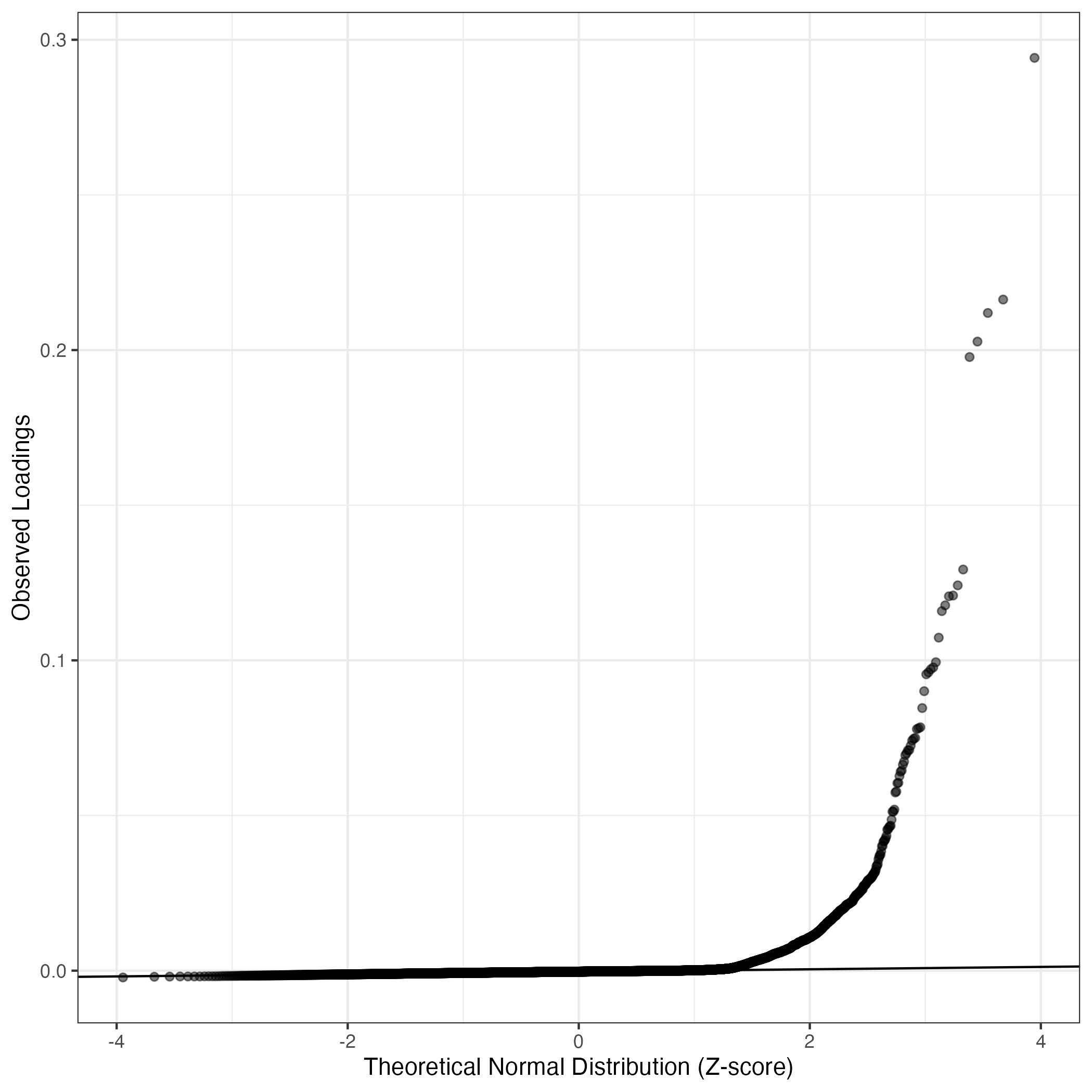
QQ Plot showing correlations with other Gene Expression Programs in this dataset, calculated by Spearman correlation:

Interactive QQ-plot of gene loadings:

Interactive QQ Plot


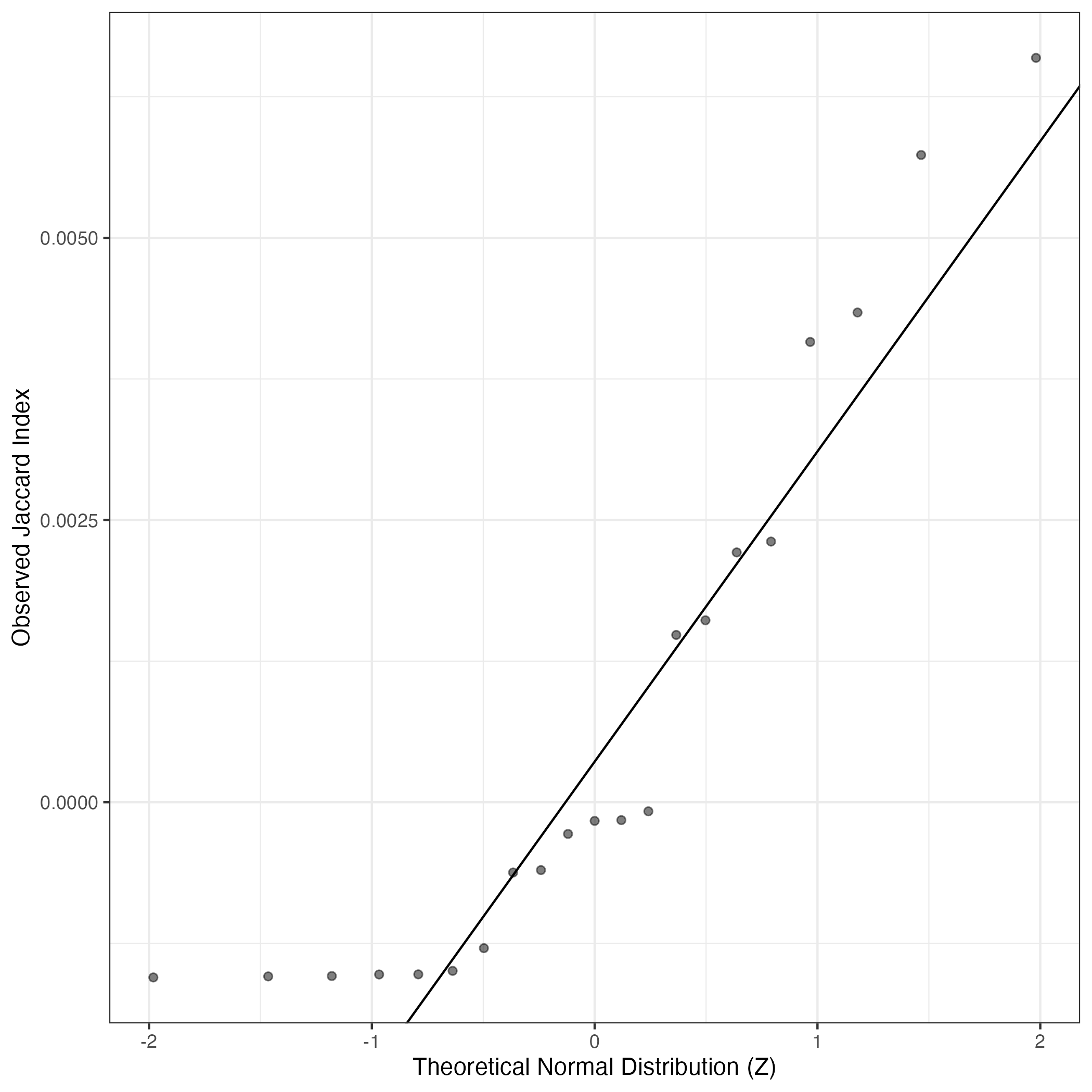
A similar QQ-plot as above, but only for instances where the H value is e.g. > 25, i.e. we are confident that the expression program is active above noise. Agreemenet between these binary vectors is tested using the Jaccard Index, with the P-values calculated by an exact test:

Interactive QQ-plot:

Interactive QQ Plot


Singler cell type annotations for the top 50 cells on this program.



## Error in 1:nrow(topCellsAnnotMat): argument of length 0
Cell ID Singler label Singler Delta Activity Score Top Singler Raw Scores
SJNBL046_sn_TCAGATGGTGCACCAC-1 Myelocyte 0.04 614.5
Raw Scores



Below shows the significant enrichments of this GEP for literature curated gene lists
  This data was procured from existing single cell RNA-seq maps of neuroblastoma or related relevant data.
  High ranks indicate this gene is a driver of this GEP.
  These curated gene list are ranked by the P-value (on this GEP) of their constituent genes.
  The Mean Count column shows the mean read count in cells scoring highly (H > 50) on this gene expression program.


Antigen Presenting CAF
These marker genes were curated across cancer subtypes in multiple organ systems as reviewed in Lavie et. al. (PMID 35883004) and contain antigen presenting specific CAF genes:
Wilcoxon ranksum test P-value for gene set overrepresentation: 1.21e-05
Mean rank of genes in gene set: 1862.33
Rank on gene expression program of genes in gene set:
## Error in data.frame(Genes = geneCardsLinkSmallGsets, Weight = theseGenes, : object 'countHighScoringCells' not found


Below shows ranks on this GEP for literature curated gene lists for large gene sets
  These include those reported as mesenchymal/adrenergic by Van Groningen et al.
  High ranks indicate this gene is a driver of this GEP (note these results are not ordered).
  The Mean Count column shows the mean read count in cells scoring highly (H > 50) on this gene expression program.


VanGroningen Adrenergic Genes
Adrenergic marker genes from Supplementary Table 2 of Van Groningen et al. Nature Genetics 2017. These genes were identified by differential expression analysis of mesenchymal-like and adrenergic-like neuroblastoma cell lines.
Wilcoxon ranksum test P-value for gene set overrepresentation: 1.00e+00
Mean rank of genes in gene set: 8464.36
Median rank of genes in gene set: 9696
Rank on gene expression program of top 30 genes in gene set:

## Error in data.frame(Genes = geneCardsLinkSmallGsets, Weight = theseGenes, : object 'countHighScoringCells' not found



Below shows the ranks on this GEP for immune marker gene lists curated by CellTypist (https://www.celltypist.org/encyclopedia).
  High ranks indicate this gene is a driver of this GEP.
  These curated gene list are ranked by P-value (on this GEP) of their constituent genes.
  The Mean Count column shows the mean read count in cells scoring highly (H > 50) on this gene expression program.


T cells: Tem/Effector helper T cells (model markers)
CD4+ helper T lymphocytes mainly localized in lymphoid and peripheral tissues and presenting an immediate:
Wilcoxon ranksum test P-value for gene set overrepresentation: 2.15e-03
Mean rank of genes in gene set: 2052.67
Rank on gene expression program of genes in gene set:
## Error in data.frame(Genes = geneCardsLinkSmallGsets, Weight = theseGenes, : object 'countHighScoringCells' not found